此份文件为2023年9月前使用的旧版文件,2023年9月1日之后确定为入党积极分子或转入学院接续培养的同志请跳转链接参照新版入党积极分子、发展对象、预备党员培养教育考察登记表:
//18hcomic.org/info/1058/26023.htm
入党积极分子、预备党员培养教育考察登记表封面样例:

下载相应的附件后,使用A4纸张双面打印即可,打印后直接在左侧装订(在电脑上预览效果更佳):
//flbook.mwkj.net/c/3Qo0kYVhRF
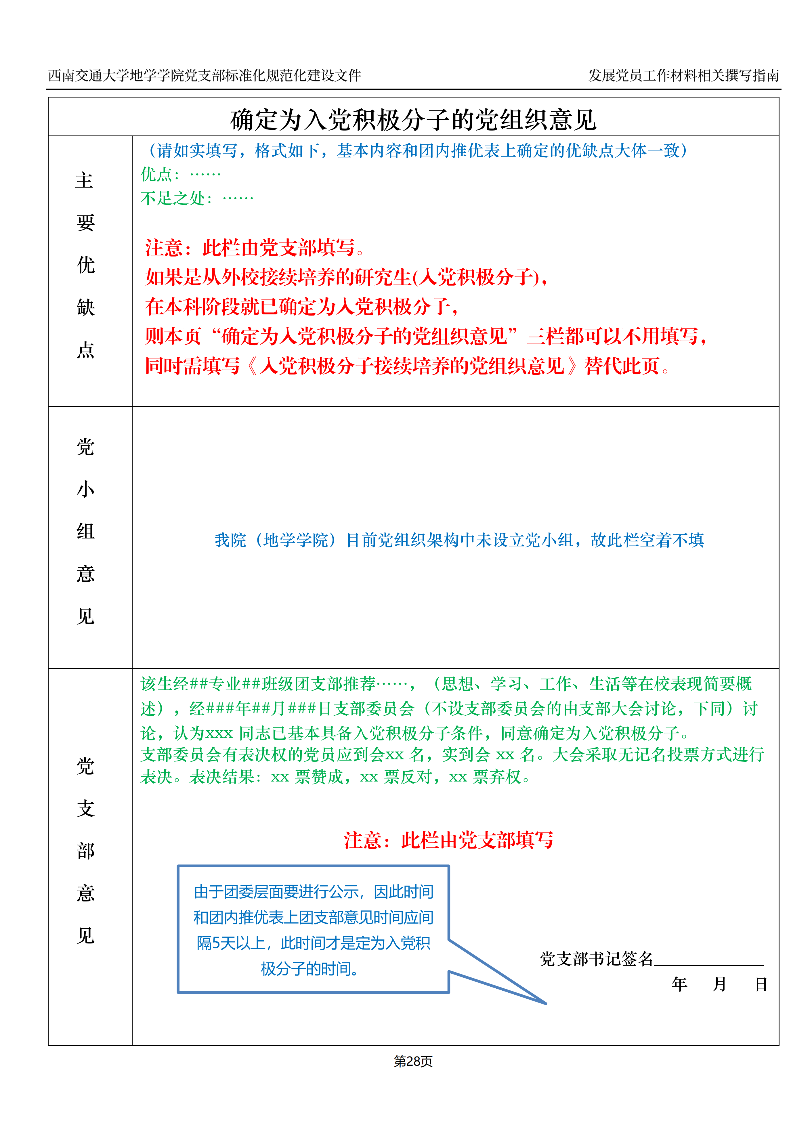
入党积极分子、预备党员培养教育考察登记表撰写指南:






扫描版见附件1,仅供写草稿时使用;原件每人仅有一份,需确定为积极分子后联系党建指导老师领取,请同学们规范填写,认真对待!
针对因升学、转专业等原因,从外校或外院转入,并非在18H
确定为积极分子的同志,需在党组织关系转接时填写《入党积极分子接续培养的党组织意见》补充至入党积极分子、预备党员培养教育考察登记表第三页处。
《入党积极分子接续培养的党组织意见》原表有地环版本与地学版本,见附件2、3,A4单面打印。