各位同学:
为贯彻落实党的二十大精神,深入贯彻落实习近平总书记关于教育的重要论述和给“青年红色筑梦之旅”大学生重要回信精神,“三位一体”统筹推进教育、科技、人才工作,把创新教育贯穿教育活动全过程,加强拔尖创新人才自主培养,培育新质生产力发展新动能,为教育强国建设支撑引领中国式现代化作出更大贡献,按照《教育部关于举办中国国际大学生创新大赛(2024)的通知》(教高函〔2024〕9号)文件要求,学院定于2024年5月至6月举办中国国际大学生创新大赛(2024)各赛道院级选拔赛。有关事项通知如下:
一、大赛简介
中国国际大学生创新大赛(2024)(原中国国际“互联网+”大学生创新创业大赛,以下简称“大赛”)由教育部、中央统战部、中央网信办、国家发展改革委、工业和信息化部、人力资源社会保障部、农业农村部、中国科学院、中国工程院、国家知识产权局、国家乡村振兴局共青团中央和上海市人民政府联合主办,上海交通大学和闵行区人民政府共同承办。大赛旨在引领带动高校将创新教育贯穿人才培养全过程,增强学生‘敢闯会创’素质能力。
二、主要任务
以赛促教,探索人才培养新途径。全面提高人才自主培养质量,强化高校课程思政建设,深入推进新工科、新医科、新农科、新文科建设,深化创新创业教育改革,引领各类学校人才培养范式深刻变革,形成新的人才培养质量观和质量标准,切实提高学生的创新精神、创新意识和创新能力。
以赛促学,培养创新创业生力军。着力造就拔尖创新人才,激励广大青年扎根中国大地了解国情民情,在创新创业中增长智慧才干,怀抱梦想又脚踏实地,敢想敢为又善作善成,做有理想、敢担当、能吃苦、肯奋斗的新时代好青年。
以赛促创,搭建产教融合新平台。把教育融入经济社会发展,推动成果转化和产学研用融合,促进教育链、人才链与产业链、创新链有机衔接,以创新引领创业、以创业带动就业,推动形成高校毕业生更高质量创业就业的新局面。
三、大赛内容
(一)高教主赛道。
1.参赛项目类型
(a)新工科类项目:大数据、云计算、人工智能、区块链、虚拟现实、智能制造、网络空间安全、机器人工程、工业自动化、新材料等领域,符合新工科建设理念和要求的项目;
(b)新医科类项目:现代医疗技术、智能医疗设备、新药研发、健康康养、食药保健、智能医学、生物技术、生物材料等领域,符合新医科建设理念和要求的项目;
(c)新农科类项目:现代种业、智慧农业、智能农机装备、农业大数据、食品营养、休闲农业、森林康养、生态修复、农业碳汇等领域,符合新农科建设理念和要求的项目;
(d)新文科类项目:文化教育、数字经济、金融科技、财经、法务、融媒体、翻译、旅游休闲、动漫、文创设计与开发、电子商务、物流、体育、非物质文化遗产保护、社会工作、家政服务、养老服务等领域,符合新文科建设理念和要求的项目;
(e)“人工智能+”项目:聚焦于人工智能深度融合经济社会各领域发展、赋能千行百业智能化转型升级,符合“人工智能+”发展理念和要求的项目。
参赛项目团队应认真了解和把握新质生产力的内涵及要求,结合以上分类及项目实际,合理选择参赛项目类别,根据“四新”“人工智能+”建设内涵和产业发展方向选择相应类型。
2.参赛方式和要求
(a)本赛道以团队为单位报名参赛。允许跨校组建参赛团队,每个团队的成员不少于3人,不多于15人(含团队负责人),须为项目的实际核心成员。参赛团队所报参赛项目,须为本团队策划或经营的项目,不得借用他人项目参赛。
(b)按照参赛学校所在的国家和地区,分为中国大陆参赛项目、中国港澳台地区参赛项目、国际参赛项目三个类别。国际参赛项目和中国港澳台地区参赛项目可根据当地教育情况适当调整学籍和学历的相关参赛要求。
(c)所有参赛材料和现场答辩原则上使用中文或英文,如有其他语言需求,请联系大赛组委会。
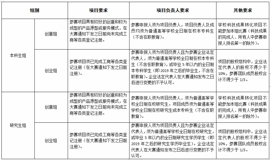
3.参赛组别和对象
根据参赛申报人所处学习阶段,项目分为本科生组、研究生组。根据项目发展阶段,本科生组和研究生组均内设创意组、创业组,并按照新工科、新医科、新农科、新文科、“人工智能+”设置参赛项目类型。
具体参赛条件如下:

(二)“青年红色筑梦之旅”赛道(详见通知链接)。
(三)产业命题赛道(详见通知链接)。
(四)国际赛道(详见通知链接)
四、大赛总体安排
18H
中国国际大学生创新大赛(2024)将于2024年5月至10月举办:
1.2024年5月15日正式开放报名;
2.2024年6月,开展院级初赛;
3.2024年7月,开展校级决赛;
4.2024年8月-10月,择优选拔项目参加省赛与国赛。
校内选拔赛分为院级选拔赛、校赛两级赛制。
报名方式:本届大赛统一采用网上报名的方式(由学院自行组织线上国赛平台报名),国赛平台报名:自5月15日起,各参赛团队通过登录“全国大学生创业服务网”(网址:cy.ncss.cn)进行报名。服务网的资料下载板块可下载学生操作手册指导报名参赛,微信公众号可进行赛事咨询。
主赛道报名:参赛学生下载并填写附件1《中国国际大学生创新大赛(2024)主赛道报名表》和附件2《18H
18H
中国国际大学生创新大赛(2024)院赛报名汇总表》,提供国赛平台报名截图,并以“主赛道-负责人姓名-项目名称”打包命名,于2024年6月2日前发至邮箱[email protected],附件1、2同时发送成功才算作有效,其中附件2仅由项目负责人填写。
学院(单位)以在官网报名数量的5%(不满1组按1组计算)推荐院级获奖名单。在学院推荐名单中设置院级金奖、银奖、铜奖,金奖、银奖、铜奖获奖比例为1:2:3。院级金奖、银奖直接晋级校级决赛。
五、赛事咨询
(一)中国国际大学生创新大赛(2024)交流群:QQ-641776196(主赛道),514045680(红旅赛道),894136217(国际赛道),493178960(产业赛道)。请各项目组成员加入该群(申请入群时统一改为:姓名+项目名称)。
(二)学院竞赛工作联系人
联系人:闫老师
联系电话:028-66367615